高配版浮潜呼吸管气流阻力测试仪、潜水呼吸管气流阻力测试仪
一、核心功能与检测原理
潜水呼吸管是一种简易潜水器,它涉及潜水爱好者的潜水呼吸器具,属于水下作业设备类。由供气浮子、呼吸器和输气软管等三部分构成。使用过程中,供气浮子漂浮在水面上,空气从伞形进气管进入,经输气软管输送到呼吸器。
呼吸管用于教学是新学员熟悉用嘴呼吸的感觉。 用于浮潜,浮潜的主要佩戴面镜 呼吸管和脚蹼,俗称潜水三宝,潜水爱好者在海水能见度比较高 且水不深的海域进行娱乐、观光式的潜水,浮潜带来的乐趣不亚于水肺潜水带来的乐趣。

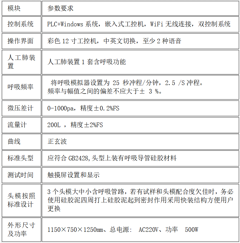
二、关键技术配置

三、执行标准
BSEN1972-2015
四、配置清单:
主机1台;
测试软件1套;
说明书1份;
合格证1份;
保修卡1份;
签收单1份;
铭牌1块;
电源线1根;
扳手1套;
宣传册若干;
五、创新设计亮点
防误操作设计:硅胶泥密封头模接口,解决面罩贴合不足问题;
智能诊断:实时提示故障原因(如气流中断或传感器异常);
培训模式:结合专用镜反馈佩戴姿态,降低实操泄漏风险。


上海程斯智能科技有限公司


