产品详情
一、核心参数与技术原理
1.测试原理
球盘法通过模拟球-盘接触的滑动摩擦工况,结合高温环境(通常为300-1000℃)评估激光修复层材料的摩擦系数、磨损率及表面形貌变化。

2.核心参数包括:
载荷范围:0.1-50N(ASTM G99-20)
转速范围:10-1000 rpm
温度控制精度:±5℃(ISO 15240-2:2020)
数据采集:摩擦力、温度、磨损体积(激光扫描显微镜或称重法)
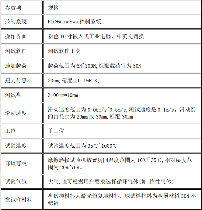
二、关键参数


三、执行标准与适用场景
1.满足标准
GB/T 43853-2024
ASTM G99-20 ASTM International 滑动摩擦磨损测试通用规范 金属、陶瓷、聚合物
GB/T 16487.1-2019 标准 高温摩擦磨损试验方法 金属材料
ISO 15240-2:2020 ISO 高温摩擦学测试设备校准 工业设备验证

2.典型应用:
生产线批量质检;
第三方实验室。
四、选型建议与风险提示
1.核心选型指标
温度均匀性:需满足±5℃以内(参考ISO 15240-2:2020)
兼容性:支持激光修复层试样定制夹具
数据可靠性:建议选择配备力控闭环系统的设备
2.风险提示
标准差异:部分厂商宣称的“高温能力”未明确标注温度波动范围,需索取第三方检测报告
材料适配性:激光修复层可能因高温氧化导致测试结果偏差,建议预实验验证
安全规范:高温测试需符合
五、配置清单
主机1台;
测试软件1套;
说明书1份;
合格证1份;
保修卡1份;
签收单1份;
铭牌1块;
电源线1根;
扳手1套;
宣传册若干;
上海程斯智能科技有限公司






